



通常的選礦方法有手選、重選、浮選方法,大多數情況下采用多種方法聯合的選礦工藝流程。無論氧化礦石還是硫化礦石,其比重都遠遠大于脈石礦石比重,因此基本上對于任何類型的銻礦石均可通過重選的方法獲得良好的分選指標,即使在某些情況下,重選法無法直接產出合格精礦,也可作為預選作業以提高后續作業的入選品位,目前,重選仍是銻礦選礦常用的方法。對于呈粗大結晶或塊狀集合晶體存在的塊礦,通常要進行手選。
重選:
常用的重選方法有重介質選礦、跳汰選礦、溜槽選礦、搖床選礦等。
浮選流程:
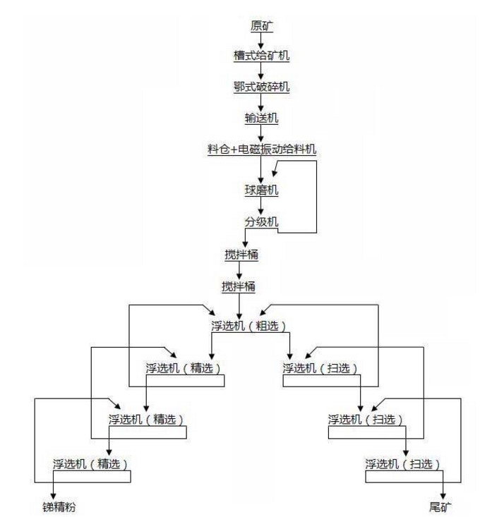
對重選尾礦進行研磨和浮選,浮選流程采用一粗,三精,兩掃的浮選工藝流程。浮選得高品位銻浮選精粉。浮選尾礦經搖床重選,回收細粒級氧化銻,得到高品位銻精礦和尾礦。
相關流程圖如下所示:
